
超高音質マイクアンプと製作したCD |
中川 伸 |
|---|

先ずはK氏のことを話さなくてはなりません。K氏は学生の頃から熱心なオーディオマニアで、なんとしても良い音を聴きたかったので、スタックスのコンデンサーヘッドフォンとヘッドフォンアンプSRA-10Sを購入しました。その後に、より高音質なSRA-12Sが発売されたので、またしても、購入しました。そして、スピーカーも良い音で鳴らしたくなったので、あちこちで散々聴き回った挙句に選んだのが、スタックスのパワーアンプDA-80というA級のDCアンプでした。その後は、なかなかこれ以上のものが見受けられなかったとのことですが、ようやくフィデリックスのLB-4というA級BTLのDCアンプ(多分、最初のショットキーバリアダイオード使用)を見つけて購入しました。この後に、これらの設計全てに私が関係していたということが分かったとのことでした。
K氏は花王に入社し、DAT用の高音質テープやMD用のメディアを手掛けることになりました。その高音質さをアピールするため、非常に録音の良い音楽ソース(DATやCD)が必要となりました。しかし既存の音楽ソースは、ミキシングコンソールという瞬間的に音をどのようにも操作できる膨大な数のスイッチやヴォリュームを通ります。しかもコンパクトにしなくてはならないためオペレーショナルアンプというICを使います。すると音質はどうしても制限され、鮮度は落ちてしまいます。それを嫌ってK氏はマイクアンプからして作ろうとしました。そこで思いたったのが私にマイクアンプの設計を依頼することでした。私もかねがね余計なものは排除し、基本性能だけに特化したマイクアンプを作りたいと思っていましたので、これは双方にとって渡りに船でした。最初はミキシング機能を備えたMX-9でしたが、この機能も不要ということで、後によりシンプルなMA-8を作りました。1991年から1992年にかけてのことです。
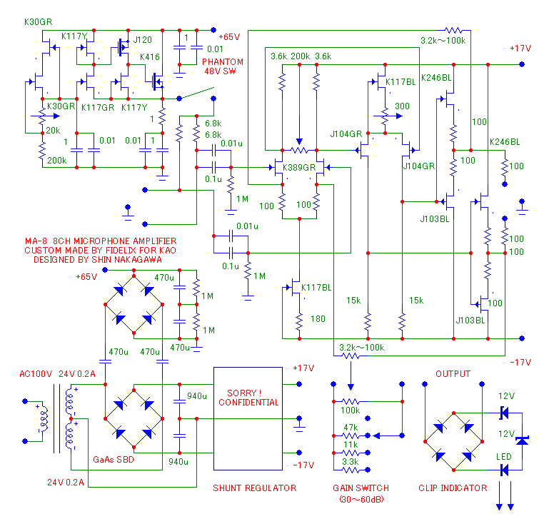
このとき、いずれも2台づつ作り、1台は花王に納品し、1台は自分用に残しました。MA-8はオールFETの完全バランスのDCアンプです。電源はファンタムまでもオールFET電源で、整流ダイオードは超高速なガリウム砒素のショットキーバリアダイオードのため、音を汚すリカバリタイムは存在しません。サンケン電気が試験的に少量作った非常に高価なものを特別価格で売ってもらったものです。なお抵抗類は非磁性のタンタル抵抗で、コンデンサはポリプロピレンと銅箔スチコンです。ケミコンは整流直後の平滑部分のみの使用です。これで録音をすることになりましたが、マイクロフォンはB&Kの4006が4本というPhilips方式の配置で、録音エンジニアは福井末憲氏でした。モニターSPはQUADのESL63Proでしたが、モニタールームで聴いた音は本当に新鮮でリアルそのものでした。一連のプロジェクトで製作したCDは4枚です(KCCD-11005、KCCD-20610、KCCD-20613、KCCD-21112)。私は4回の製作現場全てに立ち会いましたので、プロの録音手法はしっかり観察でき、貴重な勉強ができました。先ずは音の良さそうな場所を見つけるのに、手を叩きながら歩き回って探していました。演奏者を仮に配置させ、ベストのマイク位置を決めます。その後は、アーティストの位置をセンチ単位で決めてゆきます。ベストの配置は誰もが聴けば納得しがちでした。チェロはずいぶん奥の方だったと記憶しています。実は私がコントラバスを弾かしてもらったのはこの時の録音の合間でした。

回路の説明ですが、ファンタム電源の基準電圧はノイズの多いツェナーダイオードや、バンドギャップ・レファレンスではなく、FETの温度係数が0のQポイントを使った超低ノイズな方式です。これは1978年に当社のLZ-12プリアンプ(電源ノイズ0.3μV)が世界初だと思います。この方式は正確なQポイントに合わすのが面倒なため、他で使ったのはSTAXのCA-XとCA-Yくらいのようです。FETアンプの高音域は優しく滑らかで、きめの細い澄んだ音がします。しかし、ばらつきもあるので選別をしなくてはなりませんし、FETは電源の影響は受けやすいのでしっかりした低音のためには優れた電源が必須です。バイポーラト・ランジスタは特性を出しやすいのですが、粒子が少し粗くて、サ行が目立つ傾向にあります。しかし電源の影響は受け難いので、しっかりした低音は出しやすい利点もあります。この荒さを鈍いコンデンサを通したりしてバランスをとると、変哲の無い音になってしまいます。
こういったことは、コンデンサーヘッドフォンを使って原音比較法(アッテネーターとアンプを組み合わせ、元の音と比較する)をやると良く分かります。普通にスピーカーで鳴らして音の良し悪しを判断すると、特定条件での相性の良いものを知らず知らずのうちに見つけていることになります。完璧なオーディオ機器などありませんから、、。
そんな訳で、私はどうしてもハッとする鮮度の高い音を目指してオールFETでやりたかったのです。そのため価格は1台100万円超になってしまいました。電源回路は残念ながら現時点ではブラックボックスです。IDSSは選別して適材適所で使い分けますが、K30GR、K246BL、J103BLは大きい物にし、他の物は標準を使えば良いでしょう。半固定VRの調整法ですが、200kΩで2つの出力の直流電位を等しくし、300Ωでそれらが0Vになるようにします。MA-8の配線はマランツ7と同様の空中配線です。アンプは片チャンネルが4回路となり、全く同じものを2回路作るので合計8チャンネルになります。なお、写真のマイクロフォンは100kHzまでの音楽収録が出来るサンケンマイクロホン製CO-100Kとベリンガー製のECM8000という測定用です。
